淘宝优化“仅退款”
8月9日正式实施
7月26日,淘宝宣布将优化“仅退款”功能,对优质店铺减少或取消售后干预,相关策略将于8月9日正式实施。
据淘宝客服介绍,“仅退款”功能优化落地后,对于店铺综合体验分大于或等于4.8分的商家,平台不会通过旺旺主动介入、支持收货后的仅退款,而是鼓励商家先跟消费者协商。

其他分段的商家,平台将依据体验分与行业性质,分别给予不同程度的自主处置权。体验分越高,商家处置权越大。同时,在给予商家更多自主处置权的同时,淘宝还将提供多份售后服务方案供商家选择,引导商家持续优化售后服务,减少“仅退款”带来的纠纷。
淘宝还优化了“仅退款”申诉环节。商家发起申诉后,平台会请第三方检测机构对商品进行抽检,若检测通过,平台将赔付损失给商家。
9月1日起
天猫将全面取消商家年费
7月26日,天猫发布《关于取消天猫年费的意见征集》,9月1日起,天猫将取消平台年度软件服务年费(以下简称“年费”)。

此前,天猫不同类目商家每年需支付3万元至6万元年费。全面取消年费后,9月1日之后入驻天猫的新商家不需再支付这笔费用。同时,对于1至8月经营成交额达成全年目标的商家,天猫将全额返还年费。
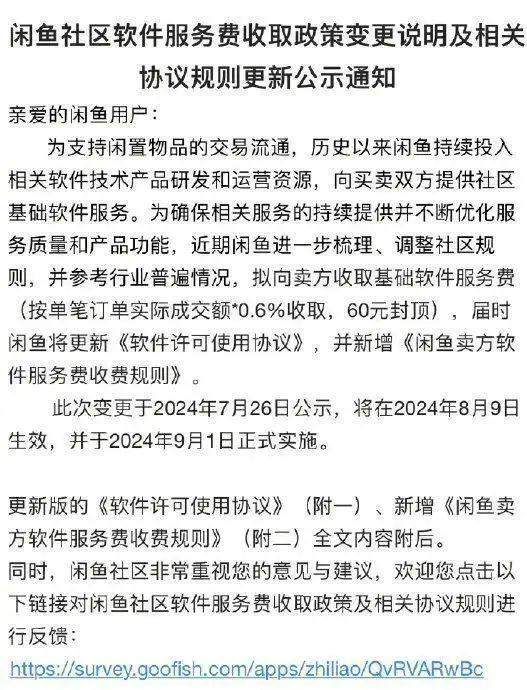
闲鱼将收取卖方软件服务费
9月1日正式实施
7月26日,闲鱼发布公示,宣布将面向全体卖家收取0.6%的基础软件服务费(单笔最高收取60元)。同时仅针对同一自然月内,产生的成交订单数量大于10件且累计成交金额大于10000元的卖家,超出后的每一笔订单实际成交额的1%收取软件服务费。
该变更将于8月9日生效,并于9月1日正式实施。


原标题:仅退款大逆转 多家电商平台调整!8月9日正式实施
值班主任:李欢