首页> 网络焦点>正文

这位UP主,全国高考作文题全押中了?

2022/6/8 15:11:07 来源:36氪

昨天,是全国高考第一天。

语文考试一结束,各地的高考语文题目就在网络上引发了热议。

这时,一些心细的网友发现,某位B站UP主竟然押中了好几道作文题。

他,就是UP主@学过石油的语文老师

@学过石油的语文老师之前在教育机构工作。三年来,他在B站坚持讲解高中语文,获得了200多万粉丝。不少同学都亲切地称他为“奇哥”。

从作文素材解析,到文言文翻译,奇哥都会深入浅出地进行解答。他的视频堪称是语文学习大礼包。

而在今年的高考中,奇哥足足押中了四套全国卷的语文作文题目。

比如,全国甲卷要求同学们针对《红楼梦》中“大观园试才题对额”这一段情节,结合自己的学习和生活经验,写出一篇文章。

全国甲卷作文题

这段情节在87版《红楼梦》中对应的是第七集,考试结束后,不少网友都涌进B站找到正版原片,好好考古了一番。

而早在今年3月份,奇哥就大胆预测,“有可能破天荒地,今年第一次在高考卷里考名著题”。

他甚至还在视频中重点提及了《红楼梦》,鼓励感兴趣的同学们了解一下大致情节。

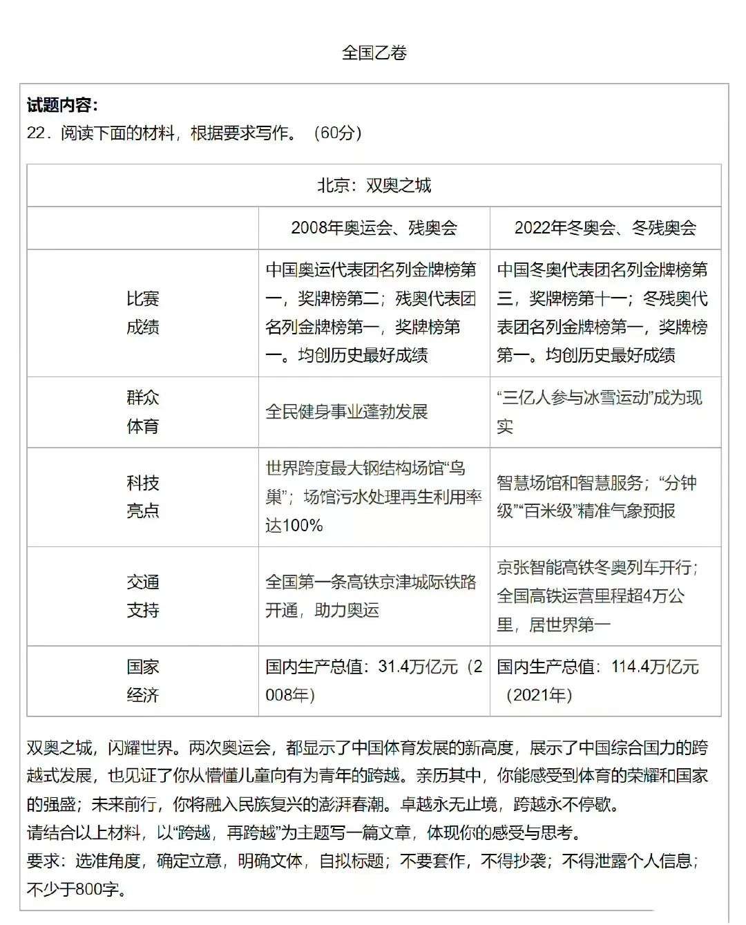
全国乙卷的作文题要求同学们以“跨越,再跨越”为主题,以北京这座“双奥之城”为缩影,围绕着民族复兴、国家发展写一篇文章。

全国乙卷作文题

巧了的是,奇哥今年的两个视频都提到了相关素材。

他的冬奥素材相关讲解,甚至还提到了“突破极限”,与跨越的主题不谋而合。

全国新高考I卷要求同学们阅读一段围棋相关的材料,然后写一篇文章,体现自己的感悟和思考。

全国新高考I卷作文题

高考十天前,奇哥便出了条传统文化相关的视频,其中提到了围棋,延伸出了多个角度的写法。

至于全国新高考II卷,则让同学们在共青团成立100年之际,以“选择·创造·未来”为题,写一篇文章。

全国新高考II卷作文题

结果奇哥再次命中,在视频中总结了不少红色素材,举了不少例子给同学们参考。

许多看过奇哥这些视频的人,都纷纷在评论区汇报,并感谢他的付出。

而更多同学,则在懊悔自己没提前刷到这些视频。

为此,我们专门采访了奇哥本人。

对于自己押题成功,奇哥的第一反应是“很兴奋”,因为这证明了自己的预测模型是准确的。

但他也诚恳地表示,新高考I卷中有关围棋的那道题,“其实不算是押中了”。

“它表面是传统文化方向,实质上却需要在阅读完毕之后,找到更精准的切入点。”

“如果能压中切入点,那才是最厉害的。”

在卧虎藏龙的B站,押中高考题目的UP主,不止奇哥一位。

UP主@图灵的猫也押中了作文题。只不过,他的预测方法更加特别——他竟然是用AI预测出的。

今年5月,@图灵的猫专门写了一套网络爬虫程序,抓取过去一年内官媒所发表的文章、期刊、报纸及重要讲话,用AI学习并模仿过去几年的高考作文出题思路,提炼出了七组题目短语。

结果,今年高考有四套考卷的出题方向,都与UP主总结的一致。

视频发出之后,许多明年面临考研、考公、高考的网友都纷纷催更,希望UP主再来帮忙预测一次。

不过,面对网友们的押题热情,UP主们却有着不同的看法。

奇哥就表示,押中题并不是关键。“就算高考原题提前一天发给你,你照样得不了满分儿。”

“因为押题押的是话题,而高考考验更多的是思维。”

奇哥希望孩子们不要被押题束缚,而应该透过现象看本质,看到每一道题背后所考到的思维模型。

“这样的话,即使考一个你从来没有见过、从来没有准备过的题,你也可以用自己的思维模式,写出一篇好的文章来。”

在B站,像奇哥一样,致力于给初高中同学们普及语文知识的老师不在少数。

比如@中文系五匪子总结的作文的顶级“骚话”公式,包括形容词活用法、陌生化改造法、高级排比玩法等五个法则,已经在B站播放量超过百万。

所谓作文骚话,就是让老师眼前一亮的金句。

“谁曾在哪四字成语,也曾在哪引用诗句”这猛料一出,很难不让判卷老师多加个鸡腿。

@中文系五匪子 总结作文中的高级排比句

北大中文系博士@国家玮-开明致学更是干货满满,语文教学的文化素养极高。

今年语文高考结束后,国老师第一时间在B站发布了高考作文实时点评。

他将《红楼梦》那道题总结为“关系型作文”,看似唬人,实则是让你讨论模仿、借鉴和独创的关系。

国老师不止传授给同学们答题技巧,还特地在自己的B站主页给同学们开辟了一块课外推荐的新天地。

在讲解鲁迅先生的时候,他为高中同学们提前科普了叙事视角的几个分类,指出鲁迅的小说大量采用了限制性叙事的方法。

作为一位大学教授,国老师来B站发视频的初衷,就是希望通过这些知识的讲述,让B站同学们的文学鉴赏水平上一个台阶。

在他看来,阅读能力的培养是更重要的。有了这个本事,答题不仅分多,还能受用一生。

“考试不是终点,在考上自己理想的大学之后,我们也要回过头来,让文学重新陶冶心灵。”

本文来自微信公众号“哔哩哔哩”(ID:bilibiliwx),作者:沧希,编辑:raku,运营:道吉,36氪经授权发布。


该文章来源互联网,如有侵权请联系删除

热门推荐

  • 奇闻异事
  • UFO
  • 考古发现
  • 美女明星
  • 热点新闻
  • 大话社区
  • 图片报道
本站内容来自互联网,不提供任何保证,亦不承担任何法律责任.如有侵权请联系删除,QQ:888885555.
COPYRIGHT © 2014-2025 xiaoqiweb.com INC. ALL RIGHTS RESERVED. 版权所有 笑奇网粤ICP备97098206号