
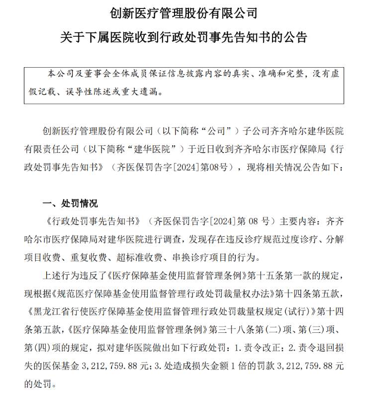
12月1日,创新医疗管理股份有限公司(以下简称:创新医疗)发布公告称,子公司齐齐哈尔建华医院有限责任公司(以下简称:建华医院)于近日收到齐齐哈尔市医疗保障局《行政处罚事先告知书》。经查,建华医院存在违反诊疗规范过度诊疗、分解项目收费、重复收费等行为。拟对其做出责令改正、责令退回损失的医保基金3,212,759.88元、处造成损失金额1倍的罚款3,212,759.88元的处罚。
公告显示,建华医院于近日收到齐齐哈尔市医疗保障局《行政处罚事先告知书》。《行政处罚事先告知书》称,齐齐哈尔市医疗保障局对建华医院进行调查,发现存在违反诊疗规范过度诊疗、分解项目收费、重复收费、超标准收费、串换诊疗项目的行为。
齐齐哈尔市医疗保障局拟对建华医院做出如下行政处罚:责令改正;责令退回损失的医保基金3,212,759.88元;处造成损失金额1倍的罚款3,212,759.88元的处罚。
创新医疗表示,为应对这一情况,公司已成立专项工作组,要求建华医院进行整改,并加强相关制度和流程的完善。建华医院已采取措施,包括细致梳理问题、加强医护人员的法规学习、完善医保费用审核机制等,确保医疗行为的合规性。预计该处罚将对公司2024年度净利润产生影响,减少约643万元,但不会对公司及建华医院的长期发展产生重大影响。

财务数据(来源:东方财富)
据最新财报显示,2024年前三季度,创新医疗实现收入6.10亿元,归母净利润-2784万元。
原标题:重罚!这家上市医院过度诊疗、重复收费、超标准收费
值班主任:刘克