首页> 网络焦点>正文

苏宁员工爆料称公司要求全员推广卖货 完不成恐被惩处

2020/2/28 15:07:18 来源:互联网

非常时期,苏宁又一次被推上了风口浪尖。

昨天开始,有苏宁员工在网上爆料,苏宁逼迫全产业员工参与社群推广和销售。根据苏宁发布的公告,此次考核涉及苏宁集团全产业(总部、大区)管理干部(不含终端人员),但据苏宁内部员工爆料,考核对象实则包括非业务岗和销售岗的所有员工;考核时间为2020年2月27-29日;考核标准为人均保底2单,且订单总金额达到1000元以上。


图片来源于苏宁公告

针对未达成考核任务的,苏宁在公告中称,”将以本次考核期间累计完成金额与考核标准的差额部分作为惩处,并以此作为培训经费,由总部推客部门牵头组织针对该部分人员组织专项推客培训。”

针对集团这个行为,有苏宁员工表示认可,毕竟是拿着公司的工资,帮忙推广也是为了公司的发展,无可厚非;但也有员工坚决反对。

一位苏宁员工就表示“疫情期间公司困难大家都理解,但这种变相克扣工资手段不能忍”。在其看来,三天时间推广1000元商品确实难度很大,“除非是大器件,比如小家电,销售普通的日用品、生鲜很难完成这一任务。如果3天内没有完成推广1000元的任务,公司会从工资里面扣款差额,比如只推广了200元的商品,公司会从工资中扣掉800元。”

据36氪观察,因为这一考核要求,从昨天开始,众多苏宁员工都在朋友圈卖起了货,范围包括所有苏宁在售商品,推广的方式多是利用推客App、苏小团App以及苏宁云店小程序。但因为公告中要求不能出现“作弊、交叉带单等违规行为”,很多苏宁员工连亲戚家属都不敢发动。

以上产品都是苏宁基于社交裂变玩法推出的新业务,其中苏宁推客类似于京东投资的芬香小程序,用户将商品在微信、QQ、微博等社交平台进行分享推广,可以赚取佣金;苏小团则是苏宁旗下社区团购业务。据苏宁大数据显示,仅1月22日到2月15日期间,苏宁云店小程序用户数环比增长近300%,支付订单笔数环比增长了超500%。

今年是苏宁成立30周年,苏宁董事长张近东在年前的内部信中强调,今年苏宁的总基调是“提质增效”,不过这一计划被突如其来的疫情打乱。像很多企业一样,苏宁也采取了很多临时性的措施。

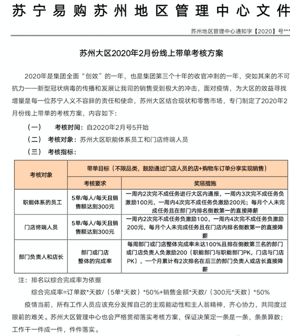
“在此次要求全员推广推客之前,其实已经有一波推广了”,一位苏宁员工告诉36氪。这位员工提到的是从2020年2月5号开始,针对各大区职能体系员工和门店终端员工的考核方案。

这次考核方案与昨天苏宁发布的全员公告略有不同,“要求参与考核的员工每人每天销售5单产品,且销售额达到300元”,并配备相应的惩罚措施。


图片来源:苏宁员工提供

因为新公告的出现,职能体系的员工将不会再沿用上述大区的考核方案,而是采用总部最新公告的要求,而门店终端员工则继续沿用这一方案,至于何时结束还不得而知。

因为疫情,裁员、降薪、甚至缩减招聘名额,成为了很多企业的选择,我们唯一期待的是疫情能够早点结束。


该文章来源互联网,如有侵权请联系删除

热门推荐

  • 男人世界
  • 离奇事件
  • 奇闻异事
  • 社会图库
  • 热点新闻
  • 大话社区
  • 图片报道
本站内容来自互联网,不提供任何保证,亦不承担任何法律责任.如有侵权请联系删除,QQ:888885555.
COPYRIGHT © 2014-2025 xiaoqiweb.com INC. ALL RIGHTS RESERVED. 版权所有 笑奇网粤ICP备97098206号