首页> 社会图库>正文

三大航司发布日本航线客票处理通知:机票可免费退改

2025/11/15 17:30:06 来源:中国新闻网

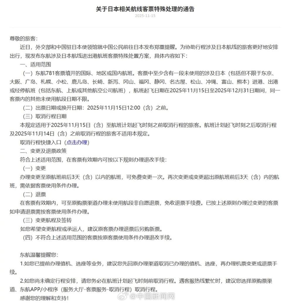
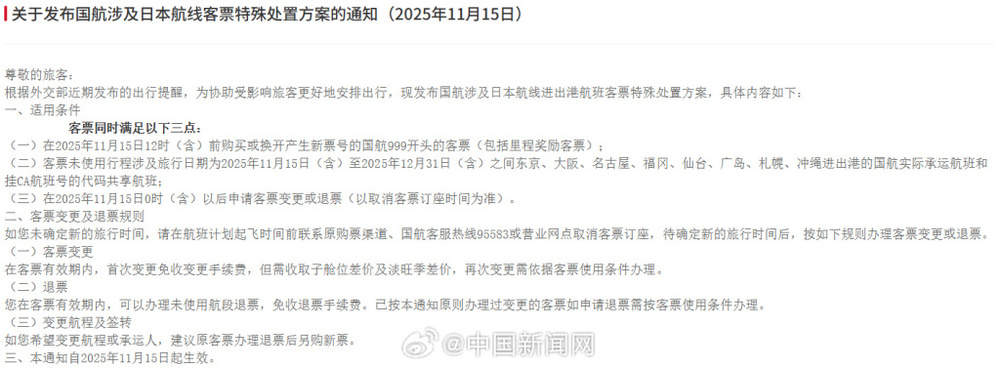
  15日,中国南方航空股份有限公司发布《关于日本航线客票特殊处理的通知》,中国国际航空股份有限公司发布《关于发布国航涉及日本航线客票特殊处置方案的通知》,中国东方航空股份有限公司发布《关于日本相关航线客票特殊处理的通告》。

三大航司发布日本航线客票处理通知:机票可免费退改三大航司发布日本航线客票处理通知:机票可免费退改

三大航司发布日本航线客票处理通知:机票可免费退改

原标题:三大航司发布日本航线客票处理通知:机票可免费退改

值班主任:刘克


该文章来源互联网,如有侵权请联系删除

热门推荐

  • 美女明星
  • 探索图库
  • 离奇事件
  • 八卦娱乐
  • 探索图库
本站内容来自互联网,不提供任何保证,亦不承担任何法律责任.如有侵权请联系删除,QQ:888885555.
COPYRIGHT © 2014-2025 xiaoqiweb.com INC. ALL RIGHTS RESERVED. 版权所有 笑奇网粤ICP备97098206号